设为首页添加收藏

您好! 欢迎来到千亿体育平台(中国)官方网站

微信
扫码关注官方微信
电话:0755-83433600

您的位置:首页 >> 新闻资讯 >> 公司新闻
公司新闻

【喜讯】永达信荣获“深圳市造价咨询行业2021年度先进单位”等荣誉称号!

发布日期:2022/07/11 来源: 本站 阅读量(449


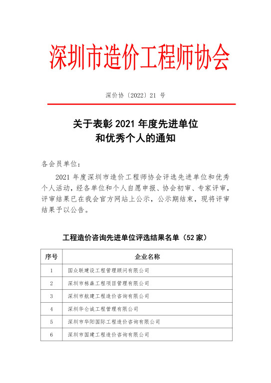
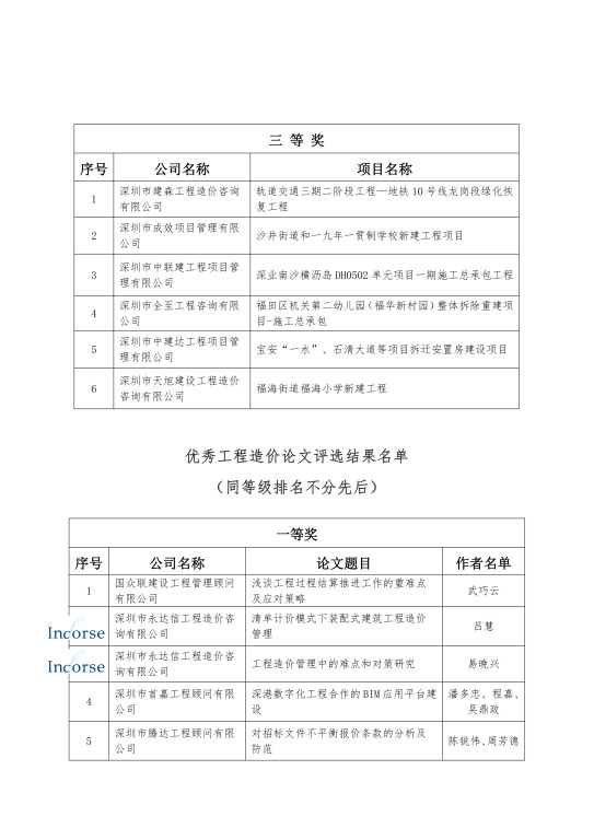
2021年度深圳市造价工程协会评选先进单位和优秀个人活动,评审结果已在协会官网公示,我司评选结果喜人。

永达信荣获深圳市造价咨询行业2021年度先进单位

曹新宇、赛绪志、宋国玮、王刚、欧德福、左有望、曹大猷、王域荣获深圳市造价咨询行业2021年度优秀造价工程师

王文武、贺友才、孟宪杰、钟诒谋、蓝绍铭、肖楠钰、贺明、黄荣桂荣获深圳市造价咨询行业2021年度优秀个人会员

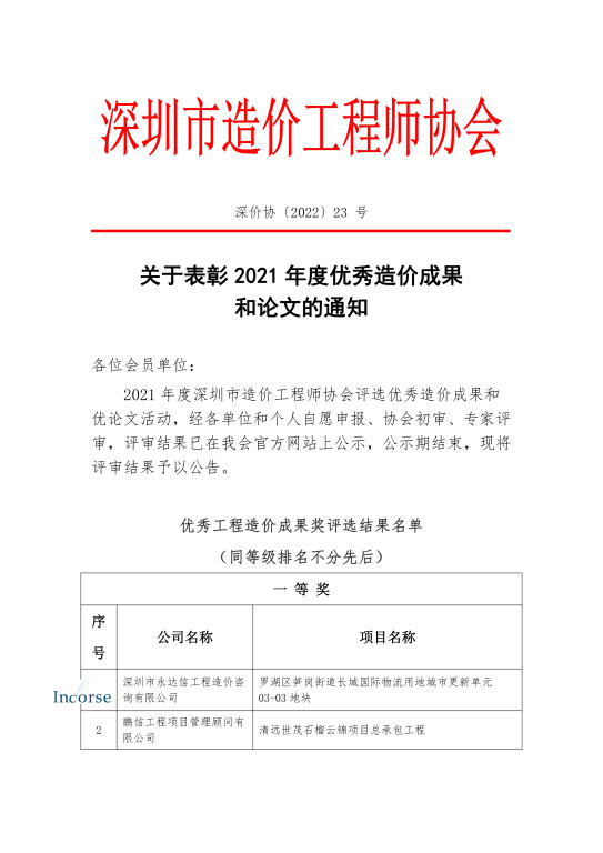
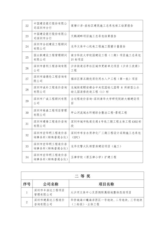
“罗湖区笋岗街道长城国际物流用地城市更新单元03-03地块”、“深圳市松子坑森林公园项目施工总承包”、“深港科技创新合作区深方园区首批项目(B105-0042、B105-0119)幕墙工程”项目荣获深圳市造价咨询行业2021年度优秀造价咨询成果一等奖

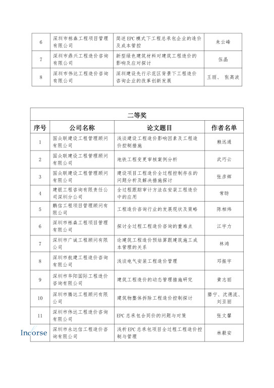
“清单计价模式下装配式建筑工程造价管理(吕慧)”和“工程造价管理中的难点和对策研究(易晚兴)”荣获深圳市造价咨询行业2021年度优秀造价咨询论文一等奖
“浅析EPC总承包项目全过程工程造价控制与管理(林毅安)”、“超高层建筑工程工程造价控制措施(孟宪杰)”、“EPC总承包项目工程造价控制及管理工作(王千惠)”、“装配式建筑工程造价指标分析和研究(蓝绍铭)”、“浅析装配式建筑装配式建筑工程造价控制及审核方法(王文武)”荣获深圳市造价咨询行业2021年度优秀造价咨询论文二等奖
“刍议新时期下建筑工程造价管理(吕慧)”、“EPC模式下的工程造价管理要点与控制方法研讨(黄荣桂)”、“工程造价全过程控制在施工阶段的控制要点(钟诒谋)”荣获深圳市造价咨询行业2021年度优秀造价咨询论文三等奖

















分享到

新浪微博

分享到

朋友圈

分享到

QQ空间

业务咨询

诚信赢得世界

业务咨询

诚信赢得世界